| নং | শিরোনাম | সেবার ধাপ | কার্যকলাপ |
|---|---|---|---|
| | |||
| ১ | অর্পিত সম্পত্তির নাম পরিবর্তনসহ লিজ নবায়ন | দেখুন | |
| ২ | অর্পিত সম্পত্তির লিজ নবায়ন | দেখুন | |
| ৩ | আদালতের রেকড সংশোধন | দেখুন | |
| ৪ | ডুপ্লিকেট খতিয়ান | দেখুন | |
| ৫ | একসনা বন্দোবস্ত | দেখুন | |
| ৬ | ভিপি বন্দোবস্ত | দেখুন | |
| ৭ | মিউটেশন | দেখুন | |
| ৮ | জলমহাল | দেখুন | |
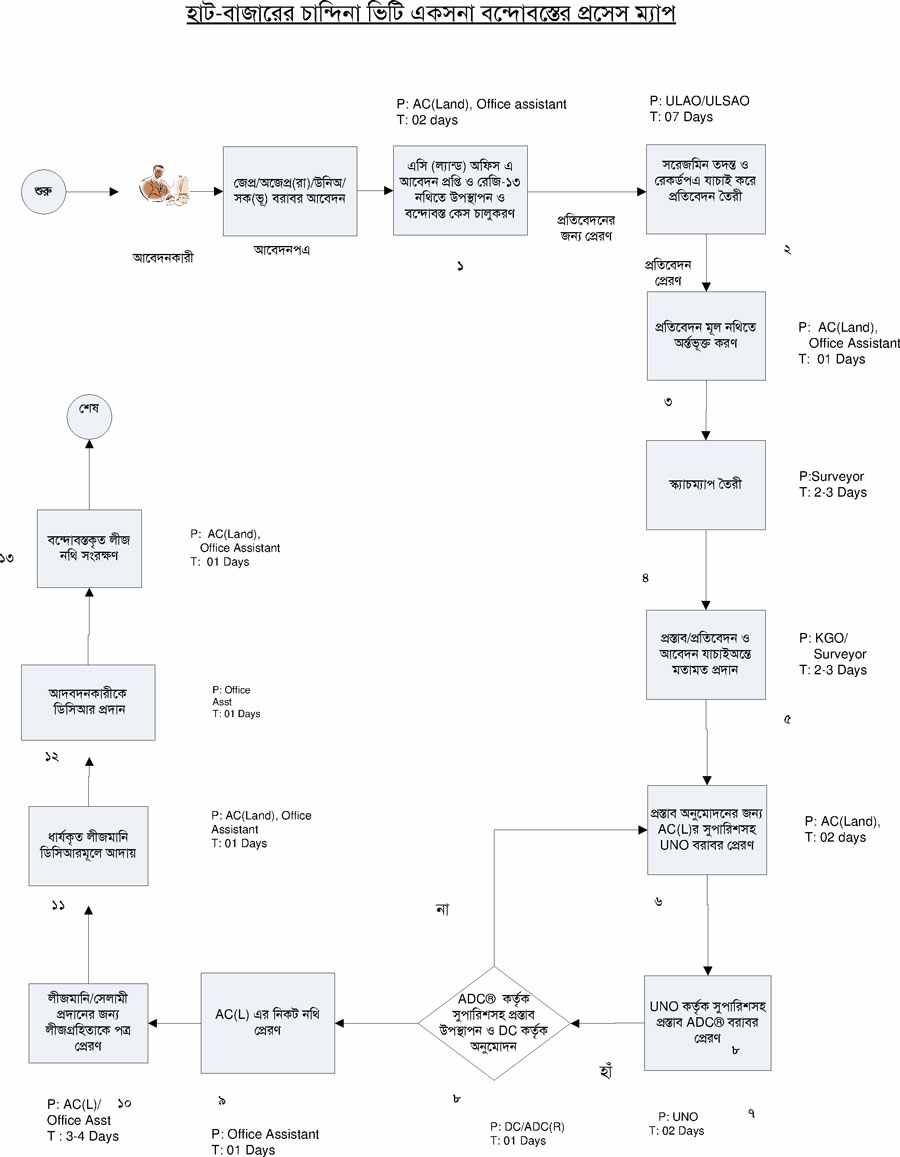
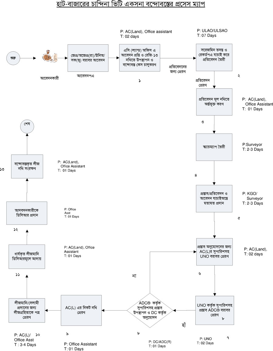
| ৯ | হাট বাজার | দেখুন | |
| ১০ | অকৃষি খাস জমি বন্দোবস্ত | দেখুন |